燃烧器结构及主要技术参数
一、燃烧器主要结构形式
1、燃烧器定义:简单的说就是一种将燃料和空气分别通过各自通道送入窑炉内,进行充分混合达到充分燃烧的工艺机械设备,它的主要作用是组织燃料燃烧,给窑炉提供合适的火焰和温度分布场。它既是一种输送设备又是一种燃烧设备。
2、我公司燃烧器的分类和结构形式
2.1按安装位置分
1) 窑头主燃烧器:给回转窑供热。
2) 分解炉燃烧器:给分解炉供热。
3) 链篦机辅助燃烧器:给链篦机供热。
4) 热风炉燃烧器:用于各类热风炉。
2.2按燃料类型分
1) 煤粉燃烧器:烟煤燃烧器、无烟煤燃烧器。
2) 气体燃烧器:单一气体燃烧器、多种气体燃烧器。
3) 煤气混烧燃烧器:单一气体和煤粉混烧燃烧器、多种气体和煤混烧燃烧器。
4) 气气混烧燃烧器:多种气体燃料混烧燃烧器。
2.3按燃烧器系列分
1) SR1系列:不带波纹补偿器的燃烧器,即轴流风,旋流风出口面积不可调节。
结构形式:各通道由外到内依次为轴流风通道,旋流风通道,燃料通道,中心风通道。(多种燃料混烧的结构排布略有变化)
2) SR2系列:标准型燃烧器,即轴流风,旋流风出口面积可调的燃烧器。
结构形式:各通道由外到内依次为轴流风通道,旋流风通道,燃料通道,中心风通道。(多种燃料混烧的结构排布略有变化)
3) SR3系列:和五系列近似,但头部安装有拢焰罩,旋流风角度可调,轴流风为圆孔状。
结构形式:各通道由外到内依次为轴流风通道,外旋流风通道,燃料通道,内旋流风通道和中心风通道。
4) SR4系列:轴流风为圆孔状,旋流风在煤风内部,旋流风截面积可调。
结构形式:各通道由外到内依次为轴流风通道,燃料通道,旋流风通道,中心风通道。
3、各通道及拢焰罩的作用
1) 轴流风的作用:其为直向风,起卷吸周围高温二次风提高燃料的燃烧速度,同时包裹火焰防止火焰发散发乱的作用。
2) 旋流风的作用:其为径向风,起搅拌加强风与燃料混合而提高燃料燃烧速度的作用。
3) 煤风的作用:起输送煤粉的作用,其用量不可过大也不能过小,过大会将煤粉送的太远造成燃烧不好,过小易造成煤粉在管道内存积而堵塞管道,其用量只要能将煤粉均匀稳定的送入窑内即可,其管道内风速达到20-30m/s即可。
4) 气体燃料通道的作用:起输送燃料的作用。根据不同的燃料和气体输送压力选择不同的输送速度。
5) 中心风的作用:其为直向风,在于控制火焰内回流区的远近和大小,有稳定火焰的作用,同时给火焰内部供一部分氧气更有利于燃料的燃烧,并且有防止风道堵塞的作用。
6) 拢焰罩的作用:
l SR1和SR2系列:拢焰罩起收拢火焰作用,使火焰在出口形成碗状效应,防止火焰急速扩散。
l SR3和SR4系列:拢焰罩第一起防止粉尘冲刷燃烧器头部保护喷头的作用,第二有利于减缓头部结焦。
4、头部各耐热钢部件的约定名称
1) 旋流风挡板: 喷A(目前此种结构已基本取消)
2) 拢焰罩: 喷B
3) 轴流风内筒: 喷C
4) 轴流风大外筒: 喷D
5) 旋流风内筒: 喷E
6) 煤风内筒: 喷F
7) 喷A和喷E一体的称谓:喷AT
8) 轴流风连接法兰: 喷H(目前此种结构已基本取消)
9) 中心风端盖板: 喷I
5、燃烧器型号代号
1) 水泥行业(目前国内以煤粉为主,型号基本不变)
.png)
.png)
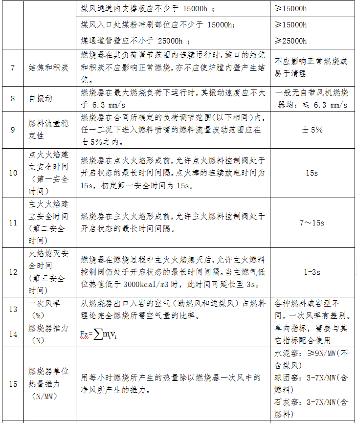
二、燃烧器主要技术指标或技术参数
.png)
.png)
.png)
一、燃烧器配套设备
1、基本配套设备
燃烧器配套的基本设备有软管(金属和橡胶)、移动小车(地轨式和悬挂式,含电控箱)、配重箱(配重物我公司基本不供货)、点火及监控系统。
2、根据燃烧器所使用的燃料不同,配套的设备各有不同,通常可分类如下:
2.1使用固体燃料(以煤粉为例)。
使用固体的燃料通道是煤粉,也有木屑、焦碳颗粒等等。目前以煤粉燃料较为普遍,为了能使煤粉燃烧器的使用达到预期的效果,一般需要配套的设备有:煤粉制备系统、煤粉计量系统、煤粉输送系统。
2.1.1煤粉制备
目前,水泥工业煤粉制备采用的方式有风扫式钢球磨和立式辊磨两种。
2.1.2 煤粉计量
目前国内的煤粉计量系统多采用转子秤、申克科里奥利秤及冲板流量计等计量系统。转子秤采用的是重力操作的水平转子操作,散状物料由转子(分隔轮)直接从仓内卸出,带入秤重区,计量后直接进入气力输送管路,然后由风机提供的输送空气送出。转子的驱动装置为三相变频调速电机,可调节喂煤量的大小。
申克科里奥利秤利用“科里奥利”力来测量流量,秤测的是每一个瞬时的扭矩,由此测出实际的瞬时流量,测的是轴扭矩,因此不受任何外力的干扰。冲板流量计原理是一种基于动量原理来测量自由下落的粉、粒状介质的流量计。它把被测介质的瞬时重量流量转换成标准直流信号(0-10mA或4-20mA)输出,从而可与各种现有仪表配套,对被测介质流量进行指示、积算、记录和控制等操作。
2.1.3 煤粉输送
目前煤粉的输送设备主要采用罗茨风机、离心风机及压缩空气。煤粉输送主要的要求是保证输送的稳定,不产生脉动现象,并保证合适的输送速度。管内输送经济速度一般在25m/s左右。
2.2 使用液体燃料(轻柴油、重油)。
当使用液体燃料时,可以使用供油系统保证送油的压力和流量。我公司目前主要有双泵供油系统和单泵供油系统。主要包括5m3标准卧式油箱、油泵(型号为2CY-2.1/25)、电机(功率为3KW)及管件阀组等组成。
2.3 使用气体燃料
当使用气体燃料时,根据气量、燃料种类及配套窑型的不同,燃烧器配套使用时需要气体燃料输送安全、压力稳定并达到最低使用气量的压力要求。其配套设备一般有加压机(或调压计量箱)、盲板阀、快速切断阀、调节阀、放散阀、氮气吹扫管路及压力、温度和流量显示和传送仪表。加压机主要针对气源压力较低无法满足工况条件下燃烧器使用要求时必须所用的配套设备。调压计量箱主要作用是气源进燃烧器入口压力、流量等参数进行调节控制,过到稳定输送的目的,同时箱内有流量计对使用的气源流量、压力可直观显示。其主要部件有过滤系统、调压系统、计量系统、紧急切断系统和安全控制系统。安全控制系统主要包括点火控制、熄火保护和现场管路泄漏探测报警与快速关断功能,进出口压力和流量参数可现场显示,也可传送中控室显示。点火气路阀门手动打开后,点动按钮自动点火,同时可启动熄火保护功能对火焰情况进行监测,设定指定时间未点火成功时,控制箱处安装有声光报警功能,同时自动快速关闭切断阀,以实施熄火保护功能,声光报警消除(也可手动关闭声光报警指示)。