SR4燃烧器在改善窑况和熟料质量中的作用
国内预分解窑水泥生产线2015年统计有1 700 多条。每条窑况均具备各自的特征参数而区别于其它旋窑。我公司在多年的窑头燃烧器生产调试中, 深刻认识到二次风温和窑电流两个根本特征参数是一条预分解窑生产线的关键工艺参数。只要抓准这两个参数,窑况就会达到预期调整目标,使一般窑况成为优质窑况,加上窑头燃烧器的精细调节,使熟料结粒优化和持续高产,窑况进一步成为当地的标杆。
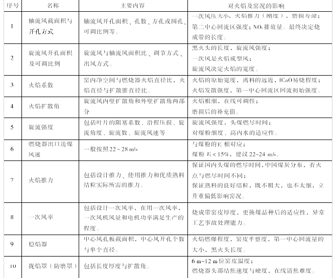
1、燃烧器十大参数与窑况的对应关系
如何充分发挥窑头燃烧器“节能降耗、优质高产、低NOx排放、窑皮均匀、耐火砖使用寿命 长、窑况调整灵活、寿命长”的综合效能,这是我们共同关注的问题。
2014~2015年我公司对国内十多家的燃烧器典型结构和主要参数进行了研究,并与所在水泥厂的窑况工艺参数逐一对比分析;同时结合我公司历时17年燃烧器的设计调试经验,设定边界条件,现场取煤粉,积极与华中科技大学煤燃烧国家重点实验室合作,运用计算机仿真技术,把不同结构燃烧器的火焰仿真情况做了优劣对比;总结出一套用10 项参数全面数值化测评燃烧器综合性能的数据模型(评分系统),用于指导窑头燃烧器的头部改造和新燃烧器的设计和使用。
2016年我公司坚持“一煤一设计,一窑一修正”的设计理念,以燃烧器调查表为基础,从煤粉特性着手确定主要设计参数,以用户特定窑况做进一步修正。同时坚持新旧燃烧器10项结构参数的对比设计,对原燃烧器的性能优点予以传承,并进行技术的改进和升级,力求改造后的燃烧器在生产中以优异的综合性能打动客户,在燃烧器生命周期内保持优质窑况。国内常用燃烧器10大结构参数与火焰及窑况的对应关系见表1。
2、SR4燃烧器技术特点
2.1 结构特点
我公司SR4燃烧器见图1。其结构特点是:风道排布从外至内为轴流风、煤风、旋流风、中心风及柴油点火管道。
2.2 SR4燃烧器轴流风孔的典型特点
圆形孔,孔数少,单孔孔径大,动量损失小。同样的风量和截面积,轴流风在窑内穿透料幕的能力强,避免了高温峰值;当轴流风速超过45 kPa/260 m/s后,窑内因火焰回流增加,温度提升明显,对无烟煤、劣质煤的燃尽非常有利。拢焰罩与火焰直接接触部位带有扩散锥,减少了对拢焰罩的冲刷,拢焰罩长度缩短到5 mm。
2.3 旋流风的特点
带10°~25°扩散锥,可通过波纹补偿器调整出口截面积和出风角度;扩散锥使火焰产生扩展性射流,尽量多地从火焰中心回流高温二次风,缩短黑火头。能快速适应煤质的波动和原料的变化, 同时调节出粗细适当的火焰形状,使火焰近料而不触料。旋流风通道采用轴流式旋流器,阻塞系数一般小于0.4,降低了气动阻力,可以产生足够的旋流强度。
中心风孔为均布小圆孔,截面积占比大,起稳定火焰、调整旋流强度和冷却头部作用。中心风孔板面积大,第一中心回流空间大,火焰稳定性好。
该燃烧器冷态下与窑的交点一般在窑长度90% 的位置。热态交点主要视熟料质量状况确定。
表1 国内常用燃烧器10大结构参数与火焰及窑况的对应关系表

3 在改善窑况中的实际表现与作用
3.1山西A 2 500 t/d生产线高MgO熟料调试恢复强度的案例
业主2016年4月开始使用头部改造后的窑头SR4燃烧器。4~7月熟料产量和质量都比改造前有明显提高。自8月开始,因用户石灰石矿山发生变化,熟料立升重由1 260~1 300 g/l下降到1 100~1 200 g/l,窑前飞沙加大,二次风温降低50 ℃左右,熟料28 d强度由56 MPa以上降低到53MPa的危险边缘,熟料混合材掺量降低3%,影响到企业效益。我公司接到业主传真后,及时派出专业技术人员协助业主调试。
2016年9月30日到厂后,与业主中控室管理人员一起查熟料质量:立升重=1 100 g/l左右, fCaO=2.1%,二次风温870 ℃,窑电流均值(550± 50)A。熟料糠心料占50%,窑前有个别直径超过20 cm的窑皮料,链斗机内有20%飞沙料和白灰, 窑前昏暗。燃烧器扩散锥在0位,内外风42 kPa左右。测筒体温度,一档轮带前240~290 ℃,9~13 m 位290~350 ℃,18 m位温度最高点到372 ℃,20 m位温度350 ℃,23 m位240~270 ℃,30 m位260~300 ℃, 41 m360 ℃。头煤增加0.3 t/h至7.8 t/h顶烧。熟料立升重开始上升。
中午向业主报告:(1)燃烧器火焰过于靠料,部分火焰扎向料层。燃烧器黑火头50 cm,定位太靠窑内。有可调空间。(2)高MgO配料,熟料的铁建议调高到3.4%,减少煅烧难度和提高熟料立升重。业主果断决策,燃烧器水平靠料左右回调了20 mm,上下调高8 mm。熟料结粒整体变小。内风扩散锥向管道内调小4 mm,提高一次风压到内43 kPa,外45 kPa。晚上6:00又将内风调到46 kPa,外风43 kPa。火焰亮度提高。窑前飞沙有减少趋势。fCaO下降到合格范围。
10月1日 ,上午业主将三次风闸板由70%提高到80%,将高温风机由37.5Hz调整到35 Hz,实验高温风机用风的余量。10:00出现致密黄心料,未成功。恢复高温风机90 A电流和3 020 t/d窑产量。下午将燃烧器清焦后,保持在38 Hz,一次风压38 kPa,熟料很致密,立升重也在1 200 g/l左右,没有明显提高。fCaO合格。 17:00扩散锥调整到+6 mm,内风50 kPa,外风48 kPa,火焰亮度立即提高30~50 ℃,窑前亮度增高,飞沙料进一步减少。查看熟料直径1 cm料比较致密,小铁锤砸开困难,端面熔融物达到70%以上。因12 m~14 m 窑筒体温度居高不下,在350~370 ℃,16:53试着撤头煤从7.5 t/h分2次2 h撤到6.9 t/h。窑电流没有明显变化,熟料立升重有下降。21:30因立升重降低到1 140 g/l,同时入窑生料KH升高,头煤加回7.2 t/h(一次风压18.3 kPa)。
煤磨出磨温度54 ℃,进磨150~180 ℃,煤磨压差3 200 Pa。煤粉的全水在4.5%左右。需要高强度和宽的火焰。将燃烧器拉出到窑外30 cm。煤粉燃烧缓慢,分解炉温度倒挂890 ℃-875 ℃=15 ℃。分解炉出口温度提不起来。窑电流平均值在480 A左右。将燃烧器现场表压提高到48 kPa,10 min后分解炉温度倒挂现象消失,烟室温度下降17 ℃,分解炉出口温度可以提高到890 ℃。分解炉出口温度保持在890 ℃,窑电流偏高到550 A,比875 ℃高70 A,窑皮量增加,熟料立升重有提高,烧成带12 m~14 m最高温度普遍下降10 ℃左右,整体副窑皮有增长趋势。9:00与中控窑操一起,取熟料筛余颗粒做立升重,1 180 g/l,没有发现问题。
10月2日上午,业主将燃烧器扩散锥调整到-12 mm(向窑内方向,火焰扩散角增加),因内风截面积加大,一次风压降低到37 kPa。增加一次风机频率到48 Hz,增加了9 Hz。一次风量与用户第一根燃烧器持平。高温风机增加到38.5 Hz, 电流90 A。
与业主沟通,业主讲:(1)已经交代化验室将SM由2.8调减到2.5~2.6还没有到位;(2)怀疑我们燃烧器火力强度不够导致熟料立升重上不去。我们向用户分析了这两天窑况:现在整体烧成带温度高,窑前火焰亮度刺眼,窑电流波动值由110 A 减小到70 A,熟料致密度高;敲开熟料,断面熔融物达到70%~90%。可以排除我们燃烧器火焰强度问题。立升重不高是由生料成分引起的。
10月2日下午3:00观察窑内火焰亮度同比昨天温度偏低50 ℃左右, 飞沙料腾起量增加。燃烧器前方3 m位火焰宽度在2 m左右,比昨天增加50%。测筒体温度,一档轮带前240~290 ℃,8 m 位340 ℃,12 m~14 m位置330~360 ℃,18 m位温度最高到330 ℃,23 m位240~270℃,30 m~32m 位260~180 ℃,41m位320 ℃。窑皮在增加;检查熟料,大于2 cm粒料表面正常,内心有40%糠心微孔料;5 mm~7 mm熟料结粒密实度有提高。
下午对比分析了去年10~11月与当前熟料全分析熟料,认为偏差在液相和液相粘度上。去年熟料中的铝在4.6%左右,今年在5.0%左右;去年熟料中铁在3.3%左右,目前在3.0%左右;去年氧化镁高到5.2%左右,今年在4.7%左右;目前液相量虽然同比下降了28.5%-28.1%=0.4%,主要是液相粘度增加,烧成难度有所加大;去年MgO在5.5%左右,熟料立升重可达1300 g/l,今年4月使用我公司SR4燃烧器熟料立升重为1280g/l。
10月3日大夜班:熟料中SiO2大于21.8%,熟料整体结粒细小。虽然立升重大约在1 220 g/l左右,但fCaO小于0.8%,说明熟料中SiO2可能含有结晶硅,确实对熟料结粒影响偏大。早上8:30业主通知将扩散锥由-12 mm位置调整到+6 mm位置,一次风压提高到46 kPa,观察火焰上下离料偏远,靠料整尾端千斤顶4 mm,同时内风压力大于外风 5 kPa(52 kPa-47 kPa),即使熟料KH=0.92, fCaO也降低到1.0%左右。C3S保持在56%以上。熟料连续几天3 d抗压强度在29.5 MPa以上。看熟料熔融物情况,28 d抗压强度不会降低。9月26~28日3 d抗压强度与熟料的全分析、立升重的对应关系见表2。
小结:在熟料MgO下降、SiO2升高、窑况变化

表2 9月26~28日3 d抗压强度与熟料的全分析、立升重的对应关系
说明:1)熟料的负KH要保证在0.90以上,只要fCaO低于1. 3%,立升重即使在1 160 g/l左右,也不影响熟料强度的发挥。如果负KH低于0.88,即使立升重大于1 230 g/l,fCaO低于0.8%,熟料强度也受到影响。
2)通过降低SiO2到21.4%以下,提高生料KH,是提高目前熟料KH和降低生料易烧性的重要途径之一。
情况下,通过增加火焰强度,火焰靠料调整,将熟料KH=0.93的fCaO烧低到1.2%左右,提高C3S到56%以上,能恢复熟料强度。窑熟料产量保持在3100 t/d。

图2 现场熟料结粒情况
3.2山东某3 200 t/d生产线提高高碱熟料强度的调试案例
2014年山东某3 200 t/d生产线连续多月熟料强度偏低,3 d抗压强度只有28~30 MPa,28 d抗压强度在48~50 MPa之间。熟料结粒偏大,粒径在Φ10 cm 以上的熟料比例达到20%。敲开大块熟料,白心生烧料和糠心料多。当地原料碱高,熟料中碱当量在0.8%~1.3%,生料易烧性好。虽然有意控制C5 筒下料管温度在865 ℃以下,但当入窑生料成分波动,燃烧器火焰变形或者调节燃烧器火焰变长时, 大块糠心料依然偏多。2015年选用我公司SR4燃烧器后,3月份进入生产调试。2015年3月1日窑开始投料,3月9日窑达到额定台时,窑投生料280 t/h, 窑速4.4 r/min。下文介绍热态窑况的调整过程。
3.2.1燃烧器黑火头的调整
调整前黑火头偏长,在60 cm左右。在保持头煤送煤罗茨风机出口风压波动小于1.5 kPa的前提下,逐步减少头煤送煤罗茨风机的频率,由48 Hz减少到42 Hz,燃烧器黑火头减少到20 cm~30 cm; 二次风温提高到1 040 ℃以上。烟室温度由1 130 ℃下降到1 100 ℃左右。
3.2.2熟料粒度的调整
(1)对一次风机出口压力按39 kPa、35 kPa 和30 kPa各烧4 h,对比出窑熟料的结粒变化情况。确定在35 kPa一次风机压力下,熟料的立升重高,平均值为1 363 g/l; 3 h的fCaO平均值最低,为1.38%。
(2)SR4燃烧器在点火初期,扩散锥在0位, 熟料结粒依然偏大,包心料没有好转迹象。先将旋流风扩散锥标尺调到-5 mm,期待提高燃烧器的旋流强度,但1~2 h后,发现熟料结粒变大,敲开大块熟料糠心料的比例在升高,窑口有持续不断的Φ20 cm大蛋滚出。这说明调整扩散锥膨胀节的方向反了。立即将膨胀节标尺向+5 mm调整。窑口滚出的Φ20 cm大蛋熟料基本消失,熟料整体结粒变小,90%以上的熟料结粒小于Φ60 mm,飞沙料的比例小于5%。但熟料中仍有5%左右的疏松黄心料难以避免。将膨胀节标尺向+10 mm调整,再烧2 h 情况依然。
(3)燃烧器的离料调整。考虑到燃烧器初期定位与窑的交点在60 h位,而且一次风压已经提高到35 kPa,是否因为燃烧器尾端火焰提前与分解良好的高碱料接触形成酥松包心料到窑前烧不透造成?
大家讨论后,就尝试压低燃烧器的尾端定位, 每次调整10 mm,相当于燃烧器头部抬高3.3 cm。观察2 h后熟料结粒情况,疏松黄心料比例逐步减少。在连续调整30 mm后,疏松黄心料基本消失。95%以上的熟料结粒小于Φ40 mm,飞沙料的比例小于5%。熟料结粒和色泽基本正常。
3.2.3 窑况风煤料平衡的调整
熟料结粒基本正常几天后,二次风温不稳定,在1 000~1 060 ℃范围波动。烟室温度有时升高到1 130 ℃,二档轮带到窑主电机位置窑皮垮落频繁。fCaO在1.5%~3.0%之间波动。我们对头尾煤比例和三次风闸板开度进行了精细调节。针对高碱熟料fCaO偏高的特点,制定头煤调整制度:只要fCaO连续2 h低于0.6%,就减少头煤0.1 t/h;在熟料立升重降低到1 300 g/l以下,且fCaO升高到2.0%(高碱料高KH,fCaO比正常熟料时高),就预加头煤0.2 t/h。尾煤以保持C5下料管温度、分解炉出口温度在855~865 ℃范围为主,窑主机电流因为脱落发热和窑变形失去参考意义。三次风闸板开度以分解炉中部和出口温度偏差小于10 ℃(两路仪表温度都已校验准确,K型热电偶插入炉壁深度都为30 cm)为微调依据。温度偏差持续几小时高于15 ℃,就调高三次风闸板2%/4 h。三次风闸板开度经过几次调整,到48%后,二次风温稳定在1 030~1 080 ℃,烟室温度稳定在1 060~1 080 ℃ 范围。窑皮频繁垮落的现象基本消失。
3.2.4配料方案的优化
参考一般熟料的配料经验,熟料成分按照KH=0.92±0.02,SM=2.7±0.1,熟料中Al2O3=4.7%±0.1%控制,但窑投料一周后,发现熟料3 d抗压强度有时低于30 MPa,最低时只有26.5 MPa。且波动偏大。双方组织力量进行了仔细排查:与其他单位熟料和生料全分析对比,数据正常,分析误差在合格范围;熟料结粒正常,没有糠心料影响到熟料强度的发挥,熟料立升重保持在1 300~1 350 g/l;查找高碱熟料的煅烧特点,钾硅酸钙带走一部分CaO, 使得有效KH变小,按常规包格公式计算的C3S已经打了折扣。在熟料fCaO低于2.0%的情况下,逐步提高熟料的KH值。在熟料KH升高到0.95±0.02后,熟料易烧性变差。将轴流风压提高到42 kPa,旋流风提高到45 kPa,以提高第二中心回流区火焰强度,提高生料的预烧性,减少烧成带煅烧难度。补偿一次风压升高,黑火头增加,降低烧成带温度, 将内风表压提高,超过轴流风表压5 kPa。熟料3 d 抗压强度基本稳定在30~33 MPa范围,28 d抗压强度提高到53 MPa以上。
3.2.5调整效果
2015年5月7日,双方对2015年3月1日到5月5 日两个月的熟料质量进行了统计:3 d抗压强度月均值31.9M Pa,28 d抗压强度月均值为54.8 MPa。生产42.5级水泥,熟料的配比下降 8 %,吨水泥生产成本下降 8 元,月均熟料产量由3 850 t/d提高到3 920 t/d。
小结:在生料易烧性发生变化后,必须及时调整火焰予以适应。熟料结粒、圆球度和颜色是窑况调整的根本出发点和方向。加上燃烧器良好的可调性,为建立优质高产的标杆窑况打下坚实的基础。

图3 调整后熟料结粒情况
调整后熟料结粒情况见图3。
4 如何让窑况“听话”
4.1 抓准窑的特征二次风温
在生料成分、生产用煤热值、篦冷机工艺设备、窑投料量、高温风机拉风、窑尾含氧量等基本参数确定后,二次风温只在一个较小的范围内波动(一般波动±20 ℃左右),二次风温与实际头煤用量之间就建立了一定的对应关系。在我们调试的多条生产线中,头煤的真实流量受煤粉仓的仓重、煤粉进仓点、送煤罗茨风机压力、煤粉秤的动态计量特性等因素的影响,实际是动态多变的,有时在窑内没有垮圈掉窑皮的情况下,也会给二次风温带来30~50 ℃的波动,如果发现偏迟,熟料质量受到较大影响。成为优质窑况的第一大挑战。找出特征二次风温与实际头煤用量之间的最佳对应关系, 就是在高产窑况下,寻找较优的出窑熟料质量的控制方法。
11种出窑熟料的质量判断方法如下:
(1)熟料呈灰绿色
熟料颗粒均匀,Φ5 mm~40 mm粒径熟料的质量比例占到85%以上,飞沙料小于10%,窑皮料的比例小于2%;60%以上熟料基本圆而光滑,砸开后致密,端面熔融物在50%左右,微有小孔,晶体闪亮,无严重熔融痕迹; 熟料颜色灰绿色,KH偏低的颜色偏黑;KH高的呈苍灰色。则该熟料煅烧正常,配料合适,熟料质量好,3 d抗压强度和28 d抗压强度较为理想。
(2)熟料呈墨绿色
熟料表面粗糙,有小麻点,晶体闪亮,小晶体比正常熟料多。稍一摩擦,则小颗粒纷纷脱落, 质轻,立升重一般低于1 200 g/l,砸开熟料后微孔量偏多,煅烧中飞沙料大。其特点是立升重低、游离氧化钙低、早强偏低、煅烧中不易长窑皮、衬料损失大、料子比较吃火,耐火砖使用和窑况运转周期短。造成这种现象原因是硅酸率高、熔媒矿物含量少、操作不当所致。克服办法建议是保证配料率值在要求范围内、控制合理的硅酸率及熔媒矿物成分、燃烧器火焰离料偏远、头煤实际用量偏小等采用合乎实情的燃烧参数。
(3)熟料呈灰色
熟料表面光滑无孔,砸开后结构致密,熔融物比例超过70%,甚至外层已经烧融化,属高温煅烧熟料,立升重高,质量好。这种熟料的煅烧用煤多、窑内温度高,易烧坏窑皮,缩短衬料使用寿命,影响窑的长期安全运转。建议:尽量不烧大火,把熟料立升重控制在规定范围内。
熟料立升重建议控制在1 250~1 350 g/l。生产调试中见到有的单位把熟料立升重不小心烧到1 350 g/l以上,fCaO仍然居高不下,窑皮料偏多带高了fCaO,而不是温度不够。有的单位硫碱比失衡,MgO偏高,飞沙大,fCaO烧到0.6%以下,还强制想把立升重烧到1 200 g/l以上。
(4)熟料表面发灰绿,内呈棕色
从熟料表观看与正常熟料无异,砸开后,呈包心状,外层灰绿,中间棕色,结构致密,是由于煤粉燃烧不完全,窑内有还原气氛,产生偏多CO把熟料中的高价铁(Fe2O3)还原成低价铁(FeO),出现黄心料,煤粉燃烧不完全。建议:改善煤质、减小头煤用量,或煤管头部位置过低等情况。
(5)熟料外灰绿内呈白色
熟料表观与正常熟料颜色相同,砸开后呈包心状,内部多白心生料。熟料链斗机上通过窑头袋除尘回灰呈白色,窑前因此昏暗,窑况变差。这种现象的产生,一般是生料易烧性好,燃烧器火焰偏长过粗,使窑内生料在二、三档位置提前结粒结球,窑前烧不透。第二种情况是烧成带尾端结圈严重,结粒生料翻越困难,形成白心生料球。建议措施:调高窑前火焰亮度,放低预热器温度5~10 ℃/4 h。燃烧器火焰向短粗调整。
(6)熟料外白内呈灰绿色
这种料外表粘上了一层浅生料粉,立升重往往不低,外表的生料粉经过长摩擦或加水冲后, 即可消失。熟料砸开后,内边的灰绿色层与正常料相同,外边的包裹物造成熟料中的fCaO 含量高, 安定性差,强度低,质量不好。这种现象的产生是因烧成熟料窜入生料所致。由于生料窜过烧成带, 进入冷却带,使已烧好的熟料包上一层生料。窜生料—般是由于窑内结厚圈,间断跑生,或是燃烧器轴流风低于20 kPa,内风低于15 kPa,短焰急烧, 加火焰飘散,窑内料层下面少量生料没有烧成所致。建议:改造燃烧器,增加火焰刚度,并适当靠料,处理掉厚圈。
(7)熟料外灰绿内呈粉状
熟料外观颜色正常,糠心料多,内心粉化, 严重时由里及表进行粉化,直到整个熟料颗粒成为粉末。粉化物呈灰色、棕色或棕黄色。该粉化物几乎无强度。这种现象最容易发生在新投产的窑上, 严重时粉化率达50%以上,有时烧出的熟料在烧成带至冷却带观察尚可,但出冷却带进入冷却机后即大量粉化,出冷却机后几乎全部变为粉末。该料烧成温度愈高,粉化愈严重。造成这种现象的原因, 一般是由于配料KH 值过低、熔媒成分过高、窑速过慢、过烧结大块、冷却不好所致。建议:提高KH 值,降低熔媒矿物含量,适当加快窑速,控制熟料结粒细小。
(8)熟料发乌,无晶体
熟料的烧成温度很高,立升重也高,熟料颗粒表面光滑,颜色乌黑,无晶体或稍有细小晶体,砸开后.熔融痕迹严重,游离氧化钙低,强度亦低。这种现象是由于配料中KH 值过低,缺少C3S 矿物所致。建议:加强配料,控制各率值在合格范围内。
(9)熟料呈粗糙的灰绿色
熟料颗粒粗糙,结构松弛,圆球度差,砸开后孔多,不致密,属低温煅烧熟料,质量差。建议:加强煅烧,提高烧成温度。
(10)熟料呈棕红色
该熟料疏松多孔、质轻,结粒中甚至有不少炉渣形片状物料。这种料是因低温煅烧,用煤量过多,形成严重还原气氛所致。这种料质量很差。建议:加强看火操作,保证窑内正常的氧化气氛,确保煤粉燃烧完全。
(11)大部分熟料颜色正常,总有1%~3%白色熟料小块
这种料常见的原因可能有:①分解炉局部高温结皮,间断垮落,因落差大,通过烟室斜坡反弹,提前进入烧成带无法烧透。在降低分解炉出口温度后,白块生料明显减少。②分解炉氨水喷枪个别雾化偏差,在分解炉上缩口或者鹅颈管部位结皮塌落。
4.2抓准窑的特征电流
在窑中设备运行正常、窑筒体变形不严重的情况下,依靠窑主机电流的变化趋势图进行操作, 有窑况趋势清楚、及时、可靠等优点。7种窑主机电流与窑况的对应关系如下:
(1)窑电流轨迹平稳,波动值小。表明窑况很平稳,窑内有满足煅烧优质熟料足够的蓄热量。
(2)窑电流轨迹变细。说明窑内窑皮平整或窑温在提高。
(3)窑主机电流趋势图变粗。说明窑温在下降。
(4)窑主机电流突然升高后逐渐下降,说明窑内有窑皮或窑圈垮落。升高幅度大于20%,说明垮落的窑皮量大,需要慢窑、加头煤、减产、加快篦速等预防熟料质量下滑,或者篦冷机压床工艺事故的发生。可以依据窑电流恢复的时间和筒扫图像确定掉窑皮的大概位置。
(5)窑主机电流居高不下
有四种情况可造成这种结果。第一,窑内过热、烧成带长、物料在窑内被带得很高。此时,要减少系统燃料或增加喂料量。第二,窑产生了窑口圈、窑内物料填充率高,由此引起物料结粒不好, 从冷却机返回窑内的粉尘增加。在这种情况下要适当减少喂料量并采取措施烧掉前圈。第三,物料粒不好, 从冷却机返回窑内的粉尘增加。在这种情况下要适当减少喂料量并采取措施烧掉前圈。第三,物料粒性能差。由于各种原因造成熟料黏散,物料由翻滚变为滑动,使窑转动困难。第四,窑皮厚、窑皮长。这时要缩短火焰、压短烧成带。
(6)窑主机电流很低
有三种情况可造成这种结果。第一,窑内欠烧严重,近于跑生料。一般操作发现主机电流低于正常值且有下降均势时就应采取措施防止进一步下降。第二,窑内有后结圈,物料在圈后积聚到一定程度后通过结圈冲入烧成带,造成烧成带短、料急烧,易结大块。熟料黄心多,游离钙也高。此时由于烧成带细料少,仪表显示的烧成温度一般都很高。遇到这种情况要减料运行,把后结圈处理掉。第三,窑皮薄、短。这时要伸长火焰,适当延长烧成带。
(7)窑主机电流逐渐增加
这一情况产生的原因有以下三种可能。第一,窑内向温度高的方向发展。如原来熟料欠烧, 则表示窑正在趋于正常;如原来窑内烧成正常,则表明窑内正在趋于过热,应采取加料或减少燃料的措施加以调整。第二,窑开始长窑口圈,物料填充率在逐步增加,烧成带的黏散料在增加。第三, 长、厚窑皮正在形成。
将以上7点与窑前亮度、窑尾温度、系统负压、废气分析等参数结合,建立一段时期窑电流的较优平均线和波动范围值后,以窑电流指导生产, 更能做到准确无误、实时动态地判断窑况及熟料质量。而单独依靠其他参数都不可能全面准确反映窑况。在这段时间内,适中的窑电流与熟料质量有较好的对应关系。在头煤用量基本稳定的情况下,控制窑电流的钥匙主要是尾煤用量,表现在分解炉出口温度与窑电流的连锁反应上。当然在原料、煤炭质量、烧成工艺发生较大变化后,需要重新建立窑电流与优质熟料的对应关系。
在实时生产中,以头煤用量保持特征二次风温,以尾煤用量控制窑电流。只要fCaO低于0.5%,就提醒中控窑操按照0.1~0.3 t/h的幅度及时撤减头煤。且每班要求窑操主动测试一次,使窑内时刻保持氧化气氛 ;当然在fCaO超过上限值(比如fCaO考核值是1.5%时,1.3%为上限值)就及时稍大幅度增加头煤,防止窑况严重下滑。生产期间每班优质窑况力求同时做到:增加头煤,窑电流在5~8min开始升高;增加尾煤0.2~0.3 t/h,分解炉出口温度2 min之内可以提到指定温度。
关键词:水泥窑专业燃烧器、 燃烧器 结构 参数 修正 性能、多通道燃烧器、回转窑燃烧器