• 首页
  • 关于我们
    • 公司介绍
      • 公司简介
      • 技术实力
    • 领导关怀
      • 公司周年庆
      • 公司团建
      • 企业技能比拼
    • 荣誉资质
      • 荣誉证书
  • 产品应用
    • 水泥行业
    • 球团行业
    • 石灰行业
    • 镍铁行业
    • 锂业行业
    • 化工行业
    • 走进客户现场
  • 新闻资讯
    • 公司新闻
    • 行业知识
  • 产品中心
    • 回转窑燃烧器
      • SR2系列四风道煤粉燃烧器
      • SR2系列多通道煤、气混烧型燃烧器
      • 回转窑气体燃烧器
      • SR4系列四风道煤粉燃烧器
    • 阀组
      • 燃气智能控制阀组
      • 天然气阀组
      • 煤气阀组
    • 取样器
      • 熟料取样器
      • 皮带取样器
      • 高温分解炉取样器
  • 联系我们
    • 招聘岗位
      • 校园招聘
      • 社会招聘

新闻资讯

News

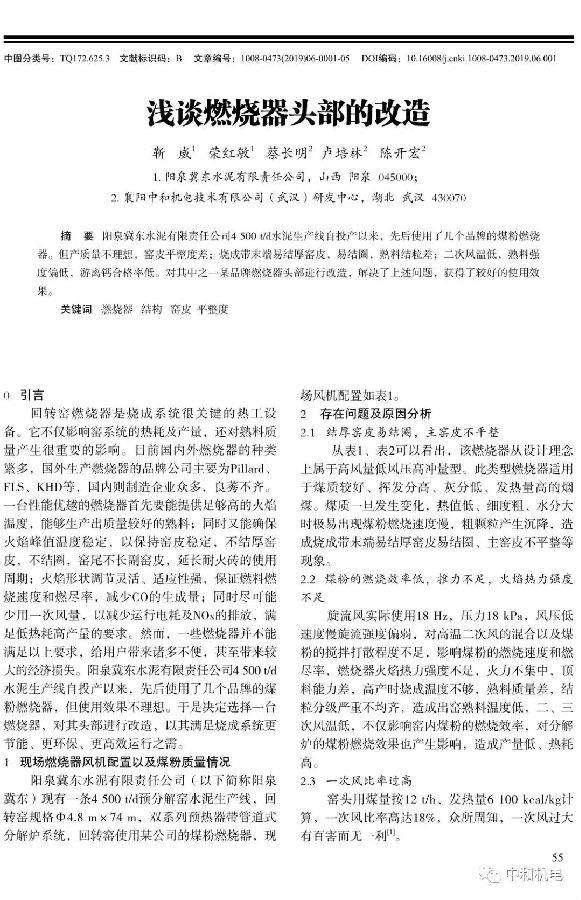
【中和技术之文献速递】核心技术方显实力


上一篇: 燃烧器高能点火装置
下一篇: 水泥熟料低氮烧成系统

版权所有:襄阳中和机电技术有限公司

  • 手机号
  • 内容
提交

在线留言

备案号:鄂ICP备2022008767号-1

襄阳中和机电技术有限公司

襄阳中和机电技术有限公司

王女士:13972265850                  

佘先生:13597502408

吴女士:13972203951                 

公司电话:0710-3210527

公司传真:0710-3210527            

取样器部门:13972267850

邮 箱: dljd@163.com                  

公司地址:襄阳市高新区大力大道100号


  • 首页

  • 电话

  •