窑头燃烧器头部改造一年来成效总结
如何充分发挥窑头燃烧器“节能降耗、优质高 产、低N0*排放、窑皮均匀、耐火砖使用寿命长、 窑况调整灵活”的综合效能? 2014-2015年我公司 对国内十多家燃烧器生产厂家的喷煤管典型结构进 行了测绘,并与所在水泥厂的窑况逐一对比分析; 同时结合我公司16年燃烧器的设计调试经验,积极 与华中科技大学合作,运用计算机仿真技术,把不 同结构燃烧器的火焰仿真情况做了优劣对比;总结 出一套用10项参数全面数值化描绘燃烧器综合性 能的数据模型,用于窑头燃烧器的头部改造,国内 常规窑头燃烧器的性能特点一览无余。2015年我公 司以燃烧器调查表为基础,读懂窑况,读懂生料, 读懂用煤,坚持新旧燃烧器10项参数的对比设计, 取得了良好的效果。现分别予以总结汇报。
一、太原山水2500t/d生产线窑头燃烧器头部 改造情况。
1、太原山水基本情况
改造前:窑筒体最后4米温度偏低(经常低于 150"C )、窑尾漏料。熟料中常有2%左右生粉料。 烟室负压高达350-450pao烧成带窑皮偏厚,熟料 的立升重1180-1300g/L波动偏大。熟料中Mgo偏高, 常年在4%~5.5%。烟煤煤粉低位收到基在 5900-6100cal/g, Vf=30%~32%,内水月均在 4.5%左 右。
改造后:窑前亮度增加1 oo°c,预热器系统温 度下降10°C。结皮工艺事故减少,加上烟室斜坡顺 料改造,优质窑况的稳定时间在30天以上。
附燃烧器头部改造前后实物图(中后部分未加 改动):


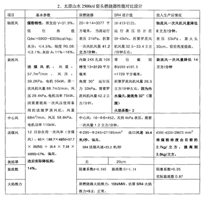
2、太原山水2500t/d窑头燃烧器性能对比设计

3、改造前后窑皮情况对比


.png)
标煤耗由104kg下降到102.5kg,月均日产量由 2900t/d提高到2982t/d;吨熟料氨水费用由2.5元下 降到1.7元;因结粒改善,制成混合材掺量提高 5.5%o吨熟料发电量下降36-31.5=4.5kWh。
效益分析:吨熟料节省实物煤2kg x 0.25+吨熟 料氨水节省0.8元-发电量下降4.5x 0.42 +吨熟 料混合材掺量提高5.5% x ( 140-40 )元/吨=4.91 元.连续使用2个月节省86.3万元。
二、肥城米山、邓州中联3200t/d生产线窑头燃烧 器改造情况。
1、基本情况
2014年肥城米山3200t/d生产线连续多月熟料 强度偏低,R3D 只有 28-30MPa, R28D 在 48~50MPa 之间。熟料结粒偏大,粒径在QOcm以上的熟料比 例达到20%。敲开大块熟料,白心生烧料和糠心料 多。当地原料碱高,熟料中碱当量在0.8%~1.3%, 生料易烧性好。虽然有意控制C5下料管温度在 865 °C以下,但当入窑生料成分波动大,燃烧器火焰 偏粗,强制调细后旋流强度降低,大块糠心料比例 偏高。


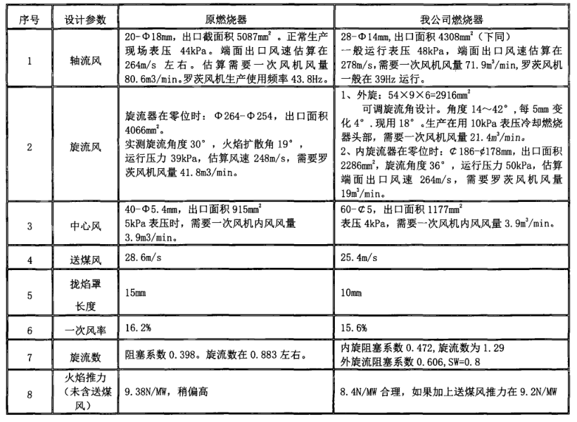
2、燃烧器头部改造结构参数对比设计情况
.png)



.png)
效益分析:吨熟料发电量下降3.5x 0.56+吨熟 料混合材掺量提高8% x 100元/吨=6.04元 熟料质 量和强度标准偏差同比周围企业有明显的优势。2015年即使市场行情不好,全年产销熟料在108万 吨,全年设备运转率也高达83%。2015年产生效益: 652万元。邓州中联3200t/d燃烧器由PiUard类型燃烧器 改为我公司SR4系列燃烧器。改造后已经运行2个 月,经过公司3次协同停窑,一次改换低碱熟料品 种,吨熟料煤耗月均值下降140kg-138.5kg=1.5kgo 烧成带火焰温度提高,熟料结粒改善,获得用户的 初步肯定。
三、华新水泥(冷水江)公司、泰山中联5000t/d 生产线窑头燃烧器改造情况
1、基本情况。
改前窑系统设计熟料产量5000t/d,实际产量 5700t/d左右。烧成带窑皮偏长到28m,筒体温度多 处有局部高温点(烧成带筒体温度在350 -360^0 见图2.筒扫温度已标定准确);f-Cao在0.65% ~1.95%范围波动,C‘S在52% - 58%波动较大,窑电流在456A,偏低;二次风温1020龙以下,偏低。 原燃烧器黑火头偏长,一般在0.6 ~ 1.0m。
原年平均熟料热耗:755kcal/kg;原年平均质量 情况:R3d: ~30MPa;R28d: ~ 58MPa。立升重:~170g/Lo
窑头风机参数
•外风风机:风量92m3/min,风压 49.0kPa,电机功率110kW (变频);
•内风风机:风量67m3/min,风压 49.0kPa,电机功率90kW (变频);
送煤风机:风量83.3m3/min,风压68.6kPa,电 机功率160kW;
混合煤煤质工业分析
.png)
新旧燃烧器结构参数对比
.png)

投运六个月后的效果对比。
新燃烧器火焰刚劲有力,黑火头缩短了 500px 以上,二次风温同比提高了 30~50幻。顶料爛烧的能力明显增强。窑皮分布情况见图。窑内窑皮厚度在15~875pxo

三、煤质参数
.png)
四、 改造前产质量指标及质量情况
1、 回转窑规格:04.8 x 72m实际产量:5500t/do
2、 质量指标(月平均):R3D: 31.5MPa, R28D=51~54MPa, f-CaO: 1.27%O 立升重:~1197g^。熟 料三率值(月平均):KH- 0.928, SM- 2.82, IM-. 1.52
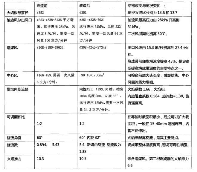
五、 泰山中联5000t/d生产线史密斯燃烧器改造前后结构对比分析
.png)
燃烧器改造后,二次风温提高50°C,熟料结粒 改善,熟料R3D平均提高l.OMPa,达到31.5MPa。 熟料高碱,配料方案没有变化,R28D没有明显提升。
2015年来我公司对水泥厂窑头燃烧器头部改 造15根,相比改造前主要生产指标都有明显的提 升;部分燃烧器改造后,成为当地有名的节能窑、 长寿品牌窑。愿与水泥厂的朋友们一起为充分发 挥窑头燃烧器节能降耗利器的作用而共同努力!